Die Arbeit am Förderzentrum Steinburg Nordost

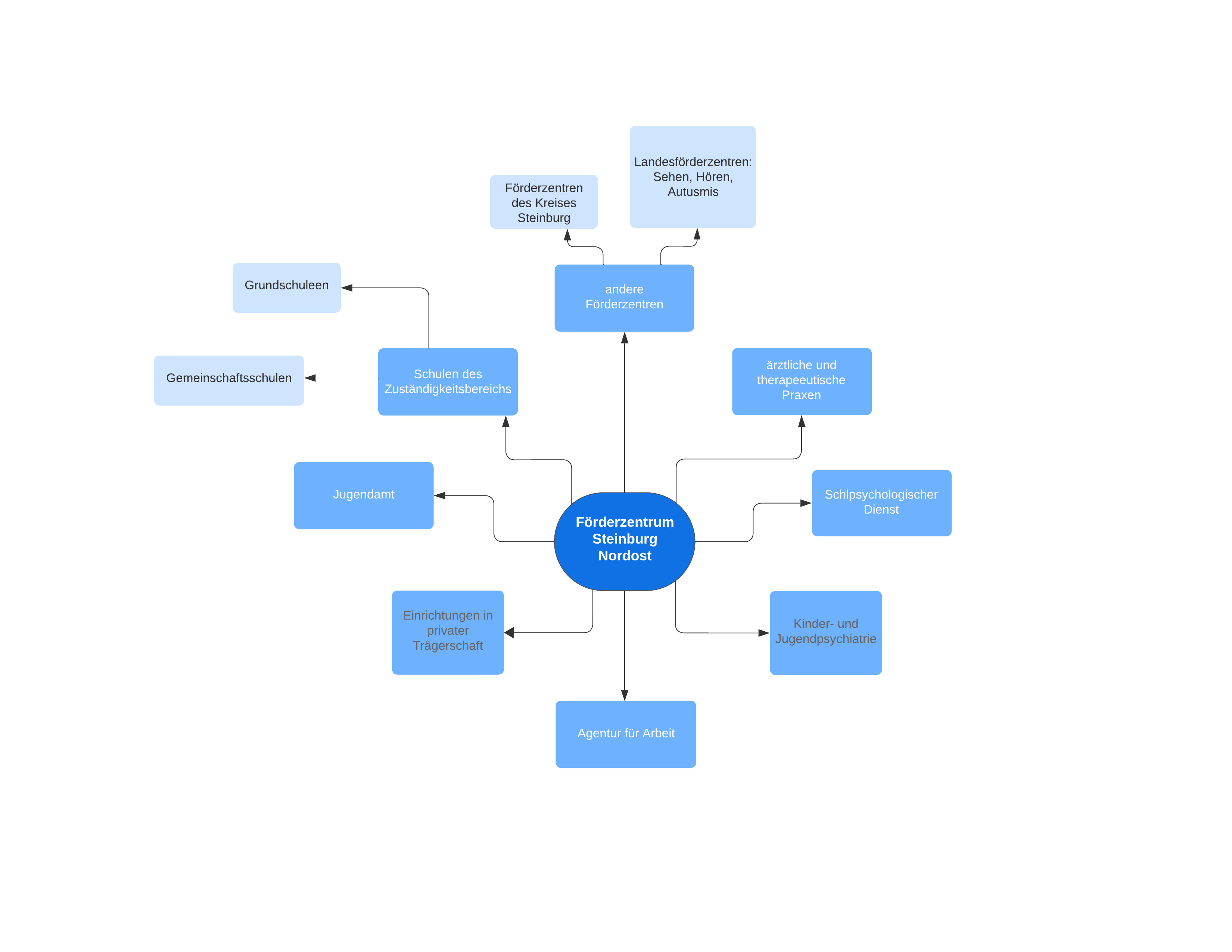
Unser Ziel ist es alle Schülerinnen und Schüler umfassend zu fördern. Hierfür arbeitet das Förderzentrum Steinburg Nordost mit verschiedenen schulischen und außerschulischen Institutionen zusammen.

Über die Navigationsleiste können Sie weitere Informationen zu einzelnen Aufgabenbereichen, von uns durchgeführten Maßnahmen und verschiedene Konzepte unseres Förderzentrums erhalten.